General Maxima Discussion This a general area for Maxima discussions for all years. For more specific questions, visit one of the generation-specific forums.

2007 maxima won't start

Thread Tools
 
Search this Thread
 
Old Feb 28, 2025 | 12:33 PM
  #1  
Jamesoz's Avatar
Thread Starter
Newbie - Just Registered
 
Joined: Feb 2025
Posts: 1
2007 maxima won't start

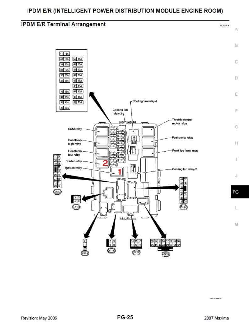
I removed Relays 1 & 2 as shown in attached pic to prevent theft, but after re-inserting the relays the car will not start ????

Anyone have any ideas ????

Thanks in advance.

Related Topics
Thread
Thread Starter
Forum
Replies
Last Post
eugineO
8th Generation Maxima (2016-)
2
Jan 11, 2025 08:06 PM
Gianfranco Arteaga
6th Generation Maxima (2004-2008)
10
Apr 25, 2021 04:26 PM
Skii Eightoeight
6th Generation Maxima (2004-2008)
1
Dec 31, 2017 10:15 AM
unconvinced
3rd Generation Maxima (1989-1994)
3
Mar 2, 2003 09:36 PM




All times are GMT -7. The time now is 11:59 PM.